智能网联渣土车功率链路优化:基于高压配电、电机驱动与辅助电源的MOSFET精准选型方案
前言:构筑重载电驱的“能量基石”——论功率器件选型的系统思维

图1: 智能网联渣土车方案与适用功率器件型号分析推荐VBA4670与VBP1202N与VBP117MC06与产品应用拓扑图_01_total
在电动化与网联化浪潮席卷商用车领域的今天,一台卓越的智能网联渣土车,不仅是机械、电池与智能座舱的集成,更是一部在严苛工况下精密运行的电能转换“堡垒”。其核心性能——强劲可靠的驱动力、高效的能量回收、稳定智慧的多功能附件系统,最终都深深根植于一个决定整车耐久性与效率的底层模块:高压功率转换与管理系统。
本文以系统化、高可靠性的设计思维,深入剖析智能网联渣土车在功率路径上的核心挑战:如何在满足超高耐压、极大电流、优异散热和极端环境可靠性的多重约束下,为高压配电、驱动电机控制及低压辅助电源这三个关键节点,甄选出最优的功率MOSFET组合。
在智能网联渣土车的设计中,功率模块是决定电驱系统效率、热管理、续航与全生命周期成本的核心。本文基于对高压平台适配性、导通损耗、系统可靠性与空间布局的综合考量,从器件库中甄选出三款关键MOSFET,构建了一套层次分明、优势互补的功率解决方案。
一、精选器件组合与应用角色深度解析
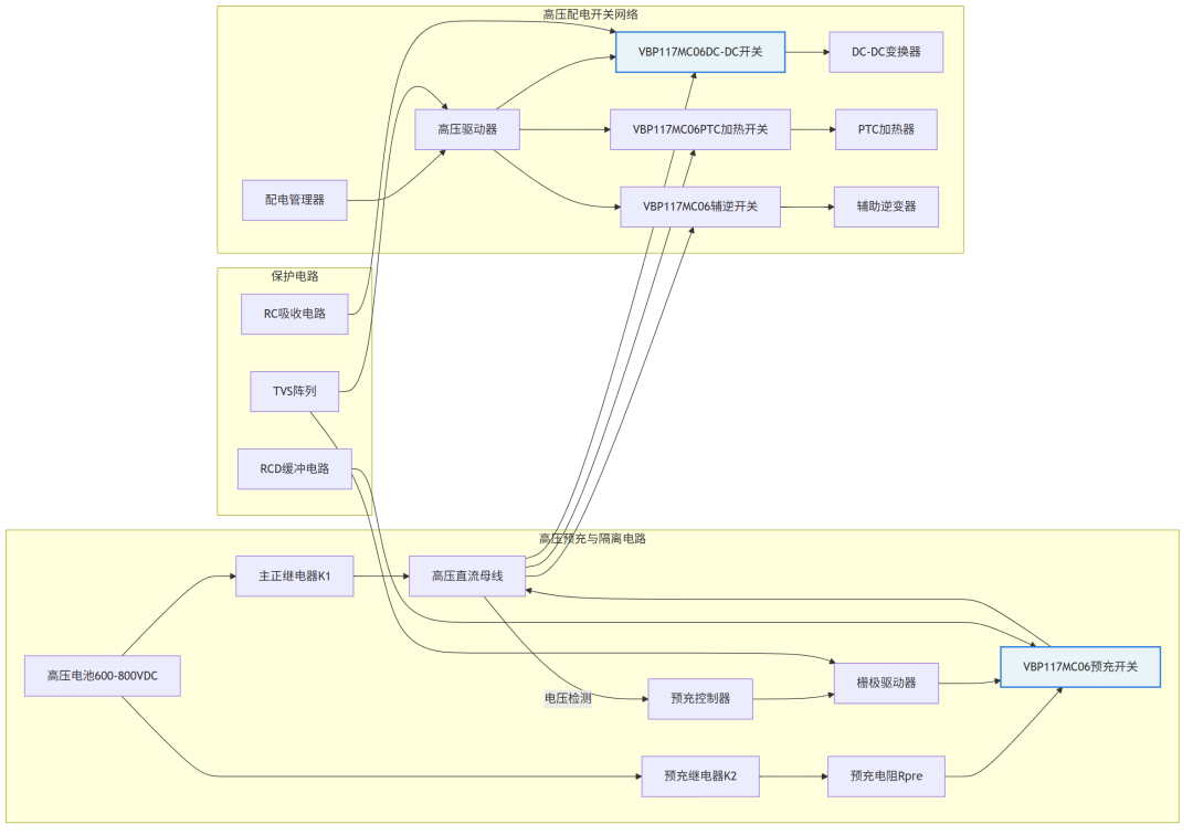
1. 高压屏障:VBP117MC06 (1700V, 6A, TO-247) —— 高压母线预充/隔离主开关
核心定位与拓扑深化:专为高压平台(如600V-800V直流母线)设计。其1700V的超高耐压为电池系统在浪涌、负载突卸及复杂电磁环境下的电压尖峰提供了充足的安全裕量。适用于主正/预充回路、DC-DC高压侧开关及PTC加热器控制等关键高压配电节点。
关键技术参数剖析:
SiC技术优势:作为碳化硅MOSFET,其极低的开关损耗和近乎零的反向恢复电荷(Qrr)至关重要,能实现高频高效开关,显著降低预充电阻热损耗,并简化吸收电路设计。
高压可靠性:高阈值电压(2-4V)增强了抗干扰能力,适合引擎舱内噪声恶劣的环境。Rds(on)随温度变化小,保证了高温工况下的稳定导通性能。
选型权衡:相较于传统硅基高压MOSFET或IGBT,其在高频、高压下的效率优势显著,虽然单颗成本较高,但能简化散热系统并提升整体能效,在全生命周期成本上具备竞争力。
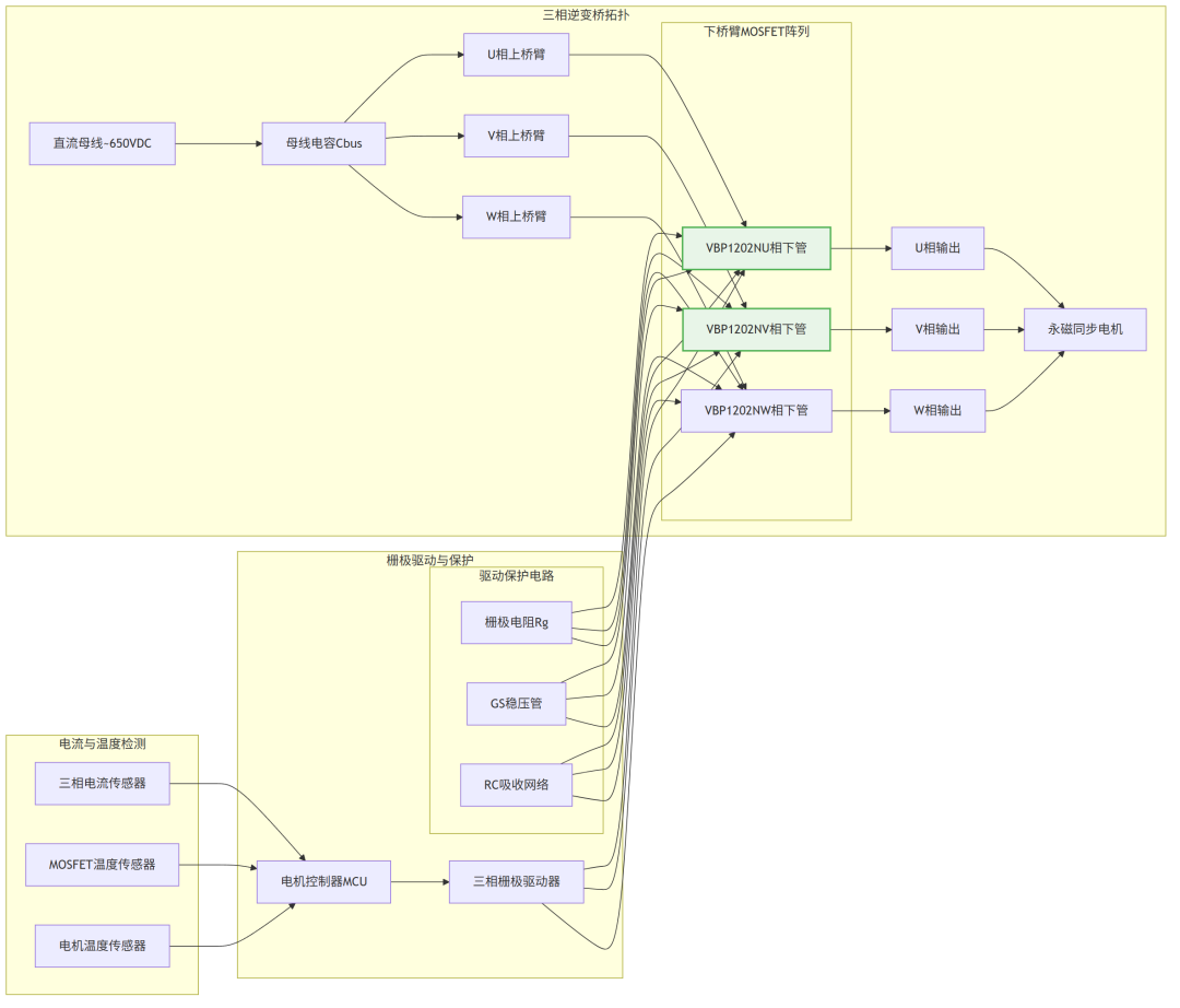
2. 动力核心:VBP1202N (200V, 96A, TO-247) —— 驱动电机逆变器下管
核心定位与系统收益:作为电驱系统三相逆变桥的核心开关,其200V耐压完美适配主流商用车电驱平台(母线电压通常低于144V)。极低的21mΩ Rds(on)直接决定了逆变器的导通损耗。在频繁启停、重载爬坡的工况下,更低的损耗意味着:
更高的系统效率与更长续航:显著降低电驱系统铜耗,提升整车能量利用率。
更强的持续输出能力:更小的温升允许电驱系统在峰值功率下维持更长时间,保障动力性。
潜在的可靠性提升:低温升减缓器件老化,配合优化的散热设计,提升电驱总成寿命。
驱动设计要点:大电流与低内阻特性要求栅极驱动具备强大的源/灌电流能力,以确保快速开关,减少过渡区损耗。需精细优化栅极电阻与布局,平衡开关速度与电压应力,抑制桥臂串扰。

图2: 智能网联渣土车方案与适用功率器件型号分析推荐VBA4670与VBP1202N与VBP117MC06与产品应用拓扑图_02_hv
3. 智能辅源管家:VBA4670 (Dual -60V, -5A, SOP8) —— 低压辅助系统智能配电开关
核心定位与系统集成优势:双P-MOS集成封装是实现24V低压网络(来源于DC-DC输出)智能配电的理想选择。它是实现各类控制器(VCU、网联终端)、传感器、灯光、电磁阀等负载独立智能管理、故障隔离与功耗优化的物理基础。
应用举例:可根据车辆状态(行驶、怠速、熄火)分组唤醒或关闭不同负载;实现大电流负载的软启动以抑制冲击。
PCB设计价值:SOP8小型化封装极大节省了BMS或区域控制器PCB空间,简化了多路电源的布线,提升了低压配电系统的集成度与可靠性。
P沟道选型原因:用作高侧开关时,可由MCU GPIO直接高效控制(低电平导通),无需额外的电平转换或电荷泵电路,简化了设计,降低了多路控制成本,特别适合车载低压智能配电场景。
二、系统集成设计与关键考量拓展
1. 拓扑、驱动与控制闭环
高压管理与VCU协同:VBP117MC06的开关状态需与电池管理系统(BMS)及整车控制器(VCU)深度协同,实现高压上电时序管理、故障快速隔离与状态上报。
电驱的先进控制:VBP1202N作为电机控制器(MCU)执行磁场定向控制(FOC)的末端,其开关精度与一致性直接影响转矩控制平顺性与效率。需确保多管并联时的均流与同步。
智能配电的数字控制:VBA4670的栅极建议由区域控制器通过PWM控制,实现负载的软启动、无级调速(如冷却风扇)或脉冲工作模式以降低平均功耗。
2. 分层式热管理策略
一级热源(强制液冷/强风冷):VBP1202N是主要热源,必须安装在电机控制器的液冷散热基板或强风冷散热器上,确保结温在极端工况下不超限。
二级热源(混合冷却):VBP117MC06需根据实际电流评估热耗。在预充回路中平均电流较小,可依靠PCB散热或小型散热片;若用于持续通流场合,则需匹配相应散热。
三级热源(自然冷却/传导冷却):VBA4670及周边低压配电电路,依靠PCB大面积铺铜和良好的布局即可满足散热,必要时可通过金属外壳或框架进行导热。
3. 可靠性加固的工程细节
电气应力防护:
VBP117MC06:必须配备有效的RC吸收或RCD钳位电路,以抑制高压回路寄生电感引起的关断电压尖峰。其SiC特性允许使用更小的吸收电容,优化体积。
感性负载:为VBA4670控制的电磁阀、风扇等负载并联续流二极管或TVS,吸收关断能量,保护MOSFET。
栅极保护深化:所有器件栅极需采用低阻抗驱动路径,并就近布置栅极电阻。建议在GS间并联稳压管(如±20V)进行箝位,防止因干扰或振铃导致栅极过压。
降额实践:

图3: 智能网联渣土车方案与适用功率器件型号分析推荐VBA4670与VBP1202N与VBP117MC06与产品应用拓扑图_03_drive
电压降额:在最高母线电压和最大尖峰下,VBP117MC06的Vds应力应低于1360V(1700V的80%);VBP1202N的Vds应力应低于160V(200V的80%)。
电流降额:严格依据器件壳温(Tc)查阅SOA曲线。对于VBP1202N,需考虑电机堵转等极端瞬态电流,确保在脉冲工作区内。VBA4670需考虑环境温度升高导致的载流能力下降。
三、方案优势与竞品对比的量化视角
效率提升可量化:以200kW电驱系统为例,逆变桥采用Rds(on)低至21mΩ的VBP1202N,相较于常规40mΩ的器件,在相同RMS电流下,导通损耗可降低约47%,直接提升续航并降低散热系统压力。
空间与系统成本节省可量化:使用一颗VBA4670管理两路低压负载,比两颗分立MOSFET节省约50%的布板面积,并减少外围器件,提升配电单元功率密度。
系统可靠性提升:针对高压、振动、高低温的严苛车规环境精选器件,VBP117MC06的SiC材质具有更高工作结温能力,VBP1202N的TO-247封装机械与散热性能优异,结合全面防护,显著提升功率系统MTBF。
四、总结与前瞻
本方案为智能网联渣土车提供了一套从高压母线到驱动电机,再到智能低压配电的完整、高可靠功率链路。其精髓在于“电压匹配精准、电流能力充沛、智能集成高效”:
高压配电级重“安全与耐压”:采用前沿SiC技术,为高压平台构筑安全、高效的开关屏障。
电机驱动级重“高效与动力”:在核心动力通道投入资源,选用极低内阻器件,获取最大效率与动力性收益。

图4: 智能网联渣土车方案与适用功率器件型号分析推荐VBA4670与VBP1202N与VBP117MC06与产品应用拓扑图_04_aux
低压管理级重“集成与智能”:通过芯片级集成,赋能整车电气系统的精细化、智能化能耗管理。
未来演进方向:
全SiC动力总成:随着成本下降,驱动逆变器桥臂可全面升级为SiC MOSFET(如1200V级别),进一步提升开关频率,减小电机谐波损耗与滤波器体积,实现电驱系统功率密度与效率的飞跃。
智能功率模块(IPM)集成:考虑将电机控制器预驱、采样与MOSFET集成,或使用多通道智能开关集成芯片管理低压负载,以进一步提升可靠性,简化生产。
工程师可基于此框架,结合具体车型的电压平台(400V/800V)、驱动功率等级、辅助负载清单及目标可靠性标准(如ISO 26262)进行细化和调整,从而设计出能应对严苛运营挑战的领先电驱平台。
厦门唯样ONEYAC电子元器件平台,主营元器件代理,现货库存,自营仓储,厦门仓/香港仓直发,原厂官方授权,当天发货,渠道来源可追溯,快速BOM配单,阻容感国内领先优势,稳定交付。





